全省统一咨询电话:
招考资讯
招生院校
招生专业
开始报名
学员登录
招考资讯
帮助中心
系统用户
合作机构
[ 关闭 ]
院校
专业
政策
大纲
试题
教材
专升本
高起本
高起专
中专
欢迎光临!
登录
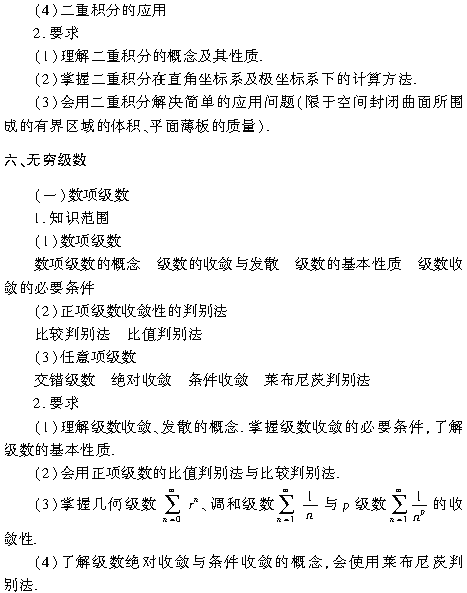
2019版成人高考专升本高数(...
2019版成人高考专升本高数(一)复习考试大纲
[
考试大纲
] 更新: 2019.05.30 阅读: 140228
[1]
[2]
[3]
[4]
[5]
[6]
[7]
上一篇:
2019版成人高考专升本高数(二)复习考试大纲
下一篇:
2019版成人高考专升本大学语文复习考试大纲
成考报名网 CKBM.CN © 2005-2026 All Rights Reserved.
在线客服
电话:0531-67882020
使用前必读
电脑版